宅宅爱动漫

宅宅爱动漫 -西北农林科技大学

宅宅爱动漫

学校主页   |   联系我们   |   English

快速通道

您现在的位置: 宅宅爱动漫» 宅宅爱动漫 动态» 我院获批14项陕西省科研项目

我院获批14项陕西省科研项目

作者:袁伟斌        发布日期:2016-04-26     浏览次数:

     

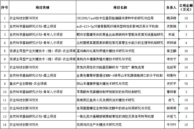
  近日,陕西省科技厅公布了2016年陕西省科学研究发展计划立项项目通知。我院共获得各类项目立项14项,其中,重点产业创新链项目1项,资源主导型产业关键技术(链)项目2项,农业科技创新与攻关项目5项,青年人才项目3项,面上项目3项,立项经费205万元。

编辑:0     终审:0
宅宅爱动漫 -西北农林科技大学

宅宅爱动漫