近日,我院肌肉生物学与生猪遗传改良创新团队在黑猪新品种培育和肉质研究方面取得新进展,研究成果以论文形式“Transcriptome, proteome and metabolome analysis provide insights on fat deposition and meat quality in pig”,发表于国际学术期刊《Food Research International》,于太永副教授、硕士研究生田学凯、博士研究生李栋为共同第一作者,杨公社教授为通讯作者。
随着我国经济快速发展和人民生活水平提高,国民对猪肉的需求已由数量逐渐转向质量,对优质猪肉的需求越来越大。目前,消费市场90%以上的猪肉来自杜长大(杜洛克猪、长白猪和大白猪)三元杂交猪。虽然三元杂交猪生长速度快,但肉品质远不如我国地方猪种。如何综合利用国内外品种的优良特性和遗传资源,加快培育满足国民需求的新品种,是我国养猪业面临的重大课题。
自2017年开始,杨公社教授团队采用传统杂交方法结合现代全基因组选择育种新技术,以丹系大白猪为父本、关中黑猪为母本,深入系统地开展了优质高繁黑猪新品种培育工作。目前,群体继代选育已至第三代。新品种核心群已达260余头,平均窝产仔数13.5头,百公斤日龄196天左右,肌内脂肪3.8%,肉色好、持水能力强,脂肪酸和风味氨基酸组成优良。新品种不仅生长速度快、产仔数高,同时也保持了关中黑猪肉质优良、抗逆性强的优良特性。

图1 培育中的黑猪新品种
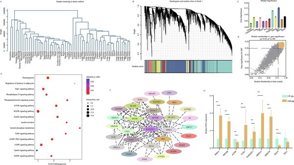
为深入挖掘新品种优良肉质形成的分子基础,运用转录组、蛋白组和代谢组学等技术,团队先后鉴定到12种脂肪酸、6种氨基酸、1262个表达基因、140个蛋白和169个代谢物,与国外品种存在显著差异。综合利用17个中国地方猪种和4个国外猪种的转录组数据,进行加权基因共表达网络分析,发现RapGEF1、P14KA和RPTOR是肌内脂肪含量相关的关键候选基因。该发现,为优质黑猪新品种的分子育种提供了新的理论依据和参考。

图2 加权基因共表达网络分析筛选调控肌内脂肪的关键基因
该研究得到了国家重点研发计划(2021YFD1301200、2021YFF1000602)、陕西省畜禽育种‘两链’融合重点专项(2022GD-TSLD-46)和陕西省农业关键核心技术攻关项目的联合资助。
原文链接://www.sciencedirect.com/science/article/pii/S0963996923000959